云南木典采招投交易网 请登录 免费注册
平台服务电话:13330461583
CA证书服务电话:13330461583
招采信息
工程建设
政府采购
企业采购
其他交易
电子保函
太保保函
天道保函
政策法规
全部
法律
行政法规
部门规章
地方政府规章
规范性文件
其他
服务中心
新手入门
常见问题
操作手册
工具下载
关于我们
组织架构
公司简介
友情链接
市场合作
招聘信息
平台投诉
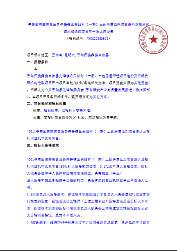
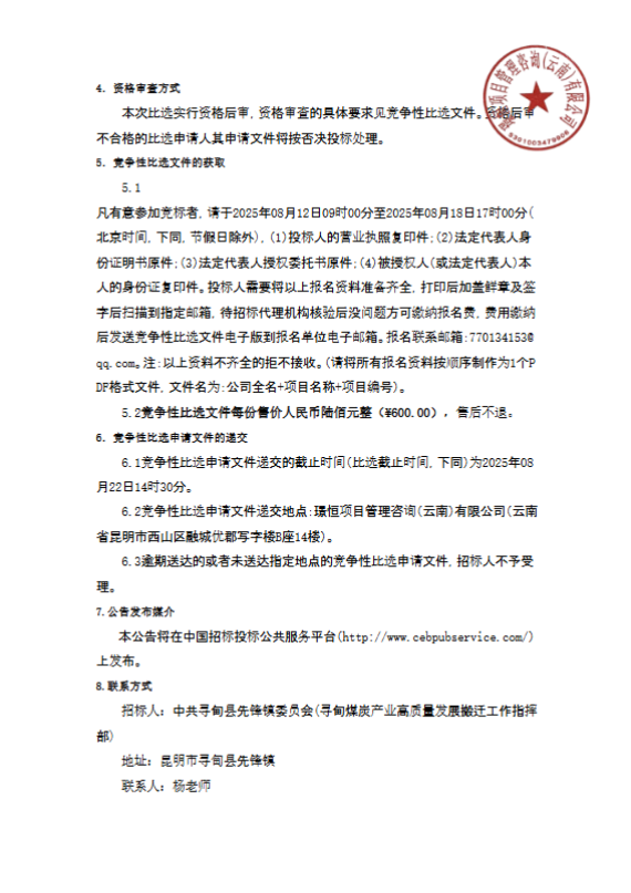
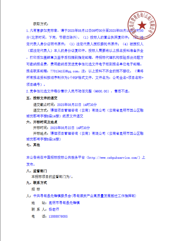
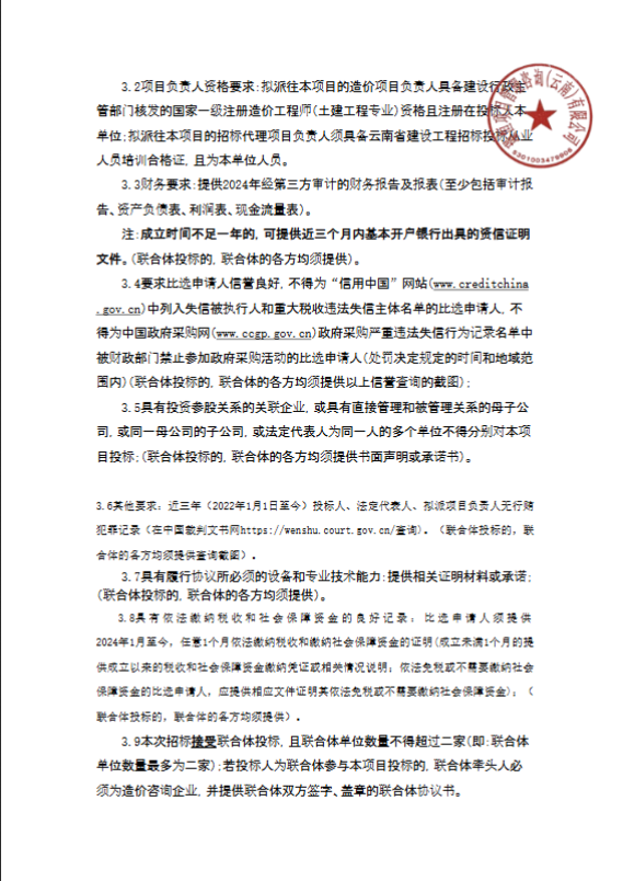
位置 返回首页 采购(招标)最新信息 寻甸回族彝族自治县先锋镇且买姑村(一期)土地房屋征迁项目造价及招标代理机构选取项目竞争性比选公告
寻甸回族彝族自治县先锋镇且买姑村(一期)土地房屋征迁项目造价及招标代理机构选取项目竞争性比选公告
项目编号:JHCG20250825
  • 招标编号
    JHCG20250825
  • 所属地区
     
  • 发布时间
    2025-08-11
  • 截止时间
    2025-08-18
  • 原文链接地址
    原文链接

image.pngimage.pngimage.pngimage.pngimage.pngimage.pngimage.pngimage.png

附件信息下载

error:${attribute.attachments?no_esc}
当前页浏览量:loading......