云南木典采招投交易网 请登录 免费注册
平台服务电话:13330461583
CA证书服务电话:13330461583
招采信息
工程建设
政府采购
企业采购
其他交易
电子保函
太保保函
天道保函
政策法规
全部
法律
行政法规
部门规章
地方政府规章
规范性文件
其他
服务中心
新手入门
常见问题
操作手册
工具下载
关于我们
组织架构
公司简介
友情链接
市场合作
招聘信息
平台投诉
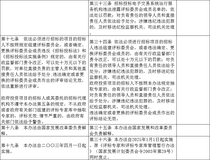
《评标专家和评标专家库管理办法》修改了哪些内容?
发布日期:2024-10-22

1.png2.png3.png4.png5.png6.png7.png8.png9.png10.png